
Veterinarians need accurate documentation, but house calls are short and the equipment is limited. Vets must maintain high care standards despite these challenges
Efficient rounds require real-time, accurate information sharing. The app must support this to ensure effective veterinary care
Kumba is a platform designed for mobile veterinarians, enabling them to perform house visits, treat pets, and document their care. The app helps vets to create and efficiently manage their rounds at pet owners' homes, to assist with routine care for cats and dogs.

I joined veterinarians on house visits to understand their workflow, transportation challenges, and real-time information needs
I conducted in-depth interviews with the vets that worked in the company, vets that were working in clinics and vets who ran businesses of independent house visits


Dana starts the round, using external apps for navigation, causing a disconnect from the workflow. she is late but can’t switch apps to update

Arriving to the location, there is no indication to the entrance. She has no way to document or share the correct location info with the next visiting vet

The owner gives her a detailed history while the energetic dog demands attention. She tries to keep up with the long list of notes on her phone

Finally focused, she tends to her patient with care. Her tools are laid out, but she's completely present with the dog

Leaving the treatment, Dana must quickly reconstruct the entire visit, increasing the risk of data errors and documentation before the next stop

Later, the realization of a missed detail means she must call Kumba to update the record. It’s too late, so she has to do it tomorrow, on her free time.
Missing information can cause delays (i.e how to access a building, when was the last treatment)
Owners often miss parts of the care plan and rely on vets to guide upcoming treatments
Vets are not assigned to specific pets, causing them to treat unfamiliar animals
Missing information can cause delays (i.e how to access a building, when was the last treatment)
Owners often miss parts of the care plan and rely on vets to guide upcoming treatments
Vets are not assigned to specific pets, causing them to treat unfamiliar animals
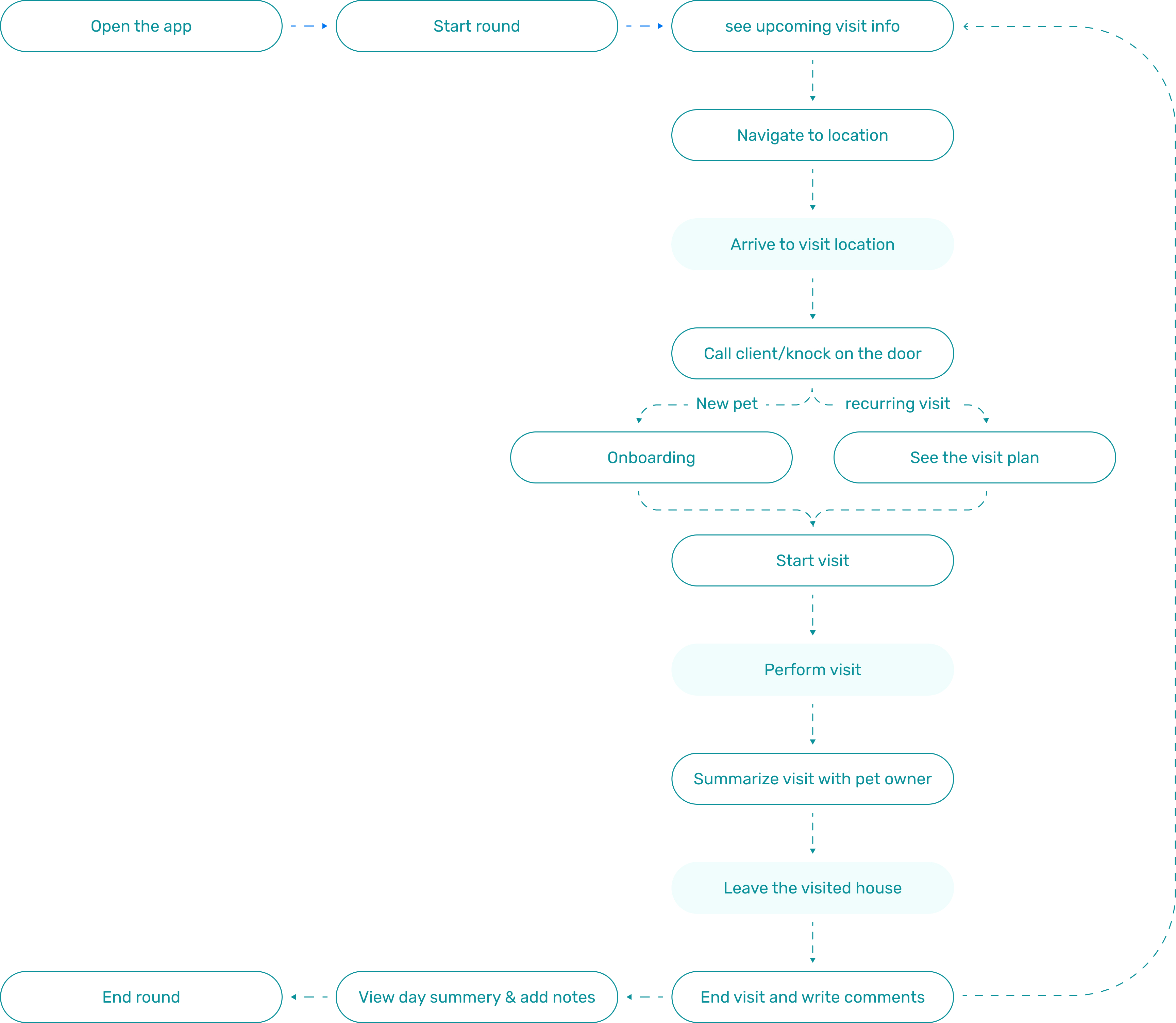
Each step in the flow reduces friction during visits, while keeping the company' KPIs. For instance, documenting visit details in real time prevents later edits, keeping records reliable and cutting support calls- saving the company time and cost. The result is an intuitive flow for users and efficient operations for Kumba


Sharing the right information at the right time and ensuring easy access to essential tools were key priorities in the design process. I created both low- and high-fidelity wireframes to explore and validate these ideas. As the company’s business goals evolved, I continuously adapted the design to align with new directions, reflecting the dynamic nature of a startup environment
Familiar tools turned into an "on the go" experience. The system features context-aware navigation alongside simple, purpose-built tools that accelerate visit documentation and ensure the real-time extraction of critical data

A scannable summary of the full round supports preperation
Key actions sit comfortably within reach

Colored indicators signal new patients
Vets see the treatment goals and logistics without information overload

6 Basic fields - the signalment data- stays pinned for reference at all time
The default tab shows today’s treatment plan for focused action
The solution was tested with veterinarians, who provided positive feedback. I also worked on other parts of the system, including the customer-facing side of the app. Although the company later decided to pivot and move to the US market, the UX design and structure I designed are still in use today.
Bridging digital tools with hands-on professional tasks taught me the importance of understanding real work environments. Observing how experts handle time pressure, tools, and context shaped my approach to designing experiences that fit real situations.
I learned how to collaborate effectively with different departments, including developers, and understand technical constraints- adjusting design priorities to keep the product moving forward without compromising user value.
I discovered my passion for designing for expert users. Immersing myself in complex fields like medicine or other specialized professions pushed me to learn enough to distinguish critical information from irrelevant details.